All news

Under the lead of the Diepold group, we found a new mechanism on how human pathogenic bacteria prevent "misfiring" of their type III secretion system in the wrong environment and remain "silent" invaders until reaching the human intestines. One protein, anchored in the membrane, becomes more motile at low pH (e.g. in the human gut) which inactivates the secretion system. Our work is now published in Nature Communications.

Snow just after Christmas! Since we were all (yes, the whole group!) staying in Pittsburgh over Christmas break (all of our families are on the other side of the Atlantic - but Covid 19 travel restrictions kept us here), we explored snowy Pittsburgh - equipped with hot tea, lots of cookies, and warm cloths.

Our last "imported" team member is finally back on track: welcome back "Blinky"! Our customized microscope - which we brought with us all the way from Germany - is now single-molecule sharp again & ready for new adventures!

In our new study, we, together with the Marchfelder group in Ulm, laid the groundwork for expanding the use of single-molecule localization microscopy (SMLM) to archaea. The research is now published in Frontiers of Microbiology.

Ulrike has received the Cooper-Siegel Career Development Professorship. This professorship, which alternates between Carnegie Mellon University's Department of Physics and School of Computer Science, supports an early career faculty member.

Our second new member joined us at CMU! Koen Martens just defended his PhD with Johannes Hohlbein in Wageningen, and now joins our new adventures here in Pittsburgh! The warmest welcome to you and your familiy, Koen!

Register for our virtual conference: AI-Driven Discovery in Biophysics, a CMU/Pitt conference organized by CMU biophysicists Ulrike Endesfelder and Shila Banerjee and CMU computational biologist Russell Schwartz, will be held Wednesday, November 11 from 9 a.m. - 2 p.m.

Our first new member joined us here at CMU! Patrick Keyser will help us as our new research assistant with a smoothly running biolab! The warmest welcome to you, Patrick!

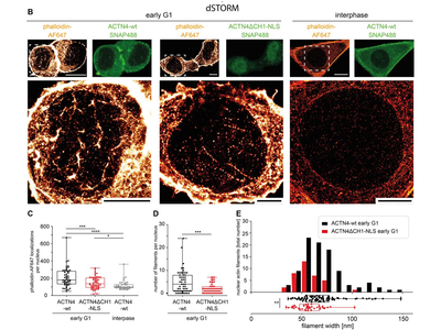
One of the most important processes in cell development is cell division. In a joint project with the Grosse lab in Freiburg, Germany, we now discovered that bundled fibers of actin within a cell nucleus play an important role in how cells enlarge after division.

New correspondence to nature: “#StopPandemicBias: scientists, share your privilege“.
Our goal is to raise awareness in the multiple ways the current pandemic creates vastly different challenges for different people, and it behooves us all to combat the resulting biases and undeserved privileges.